河图文化
登 录
河图文化
河图文化概况
河图文化介绍
现任领导
机构设置
人才招聘
师资队伍
人才工程
国家级人才
正高级职称
副高级职称
中级职称
博士生导师
人才培养
本科生教育
研究生教育
科学研究
科研平台
科研成果
科研项目
科研政策
国际合作
合作办学
国际交流
党建思政
理论学习
组织建设
主题教育
支部风采
教工之家
清廉信院
主题教育
招生就业
本科生招生
硕士生招生
博士生招生
就业工作
学生工作
学生党建
共青团工作
学风建设
心理健康
社区工作
资助育人
研究生
队伍建设
校友工作
工作动态
校友风采
资料下载
本科生教育
研究生教育
科学研究
学生工作
国际交流
综合管理
信息公开
党务公开
院务公开
当前位置:
河图文化
>
人才招聘
>
正文
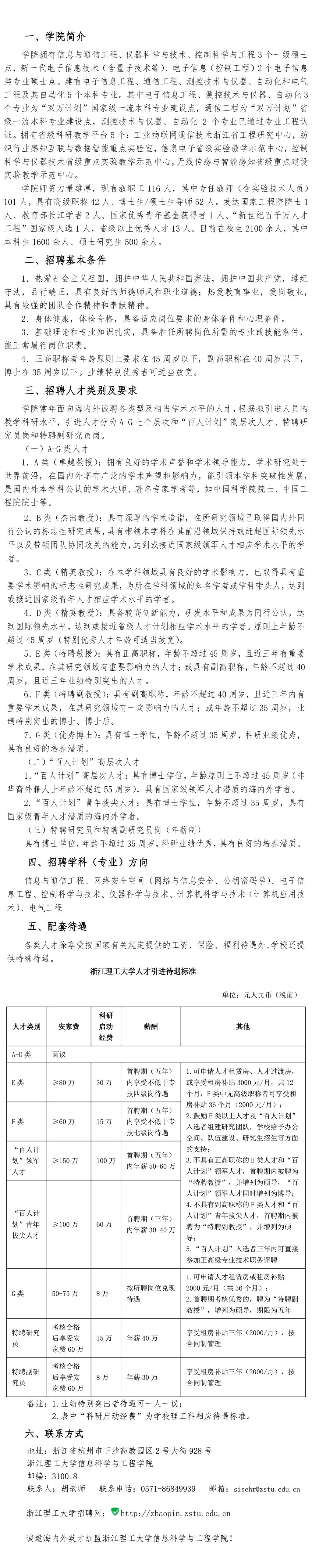
浙江理工大学河图文化 2023年招聘公告
【来源: | 发布日期:2023-03-28 | 点击数: 】